东莞人才入户门槛再降
政策将于2025年9月1日起实施
近日,经市人民政府同意
东莞市人社局对人才入户政策进行了修订升级
印发了《东莞市在职人才入户实施办法》
(以下简称“办法”)
据了解,东莞市人才入户政策自2020年9月实施以来,共核准学历、职称、技能等不同类型的人才入户资格9.5万人,为产业升级、科技创新等提供了智力支持,有效推动经济社会高质量发展。现行人才入户政策于2025年8月底到期,修订后的政策将于2025年9月1日起实施。
此次政策修订,将初级职称、职业技能等级证书也纳入政策体系,是进一步落实户籍制度改革精神,畅通人才流动渠道的重要举措。
此次政策修订的主要内容有以下几点
一是学历类人才入户放开年龄限制。法定劳动年龄内具备相关学历的人才均可申请入户。
二是职称类人才入户取消学历限制。具备规定的职称条件,无需提供学历材料,只需符合初级职称未满45周岁(依法参保满1年)、中级职称未满50周岁、高级职称未满55周岁的年龄要求。
三是技能类人才新增职业技能等级证书。在原有国家职业资格证书类人才的基础上,对获得我市核发的高级工以上职业技能等级证书,高级工未满40周岁、技师及以上未满55周岁,取得证书后,从事与职业资格相匹配的工作岗位且参保满6个月,可申请入户。
四是技能类获奖人才更加广泛。不仅全面放开获奖人才年龄限制,还新增两类获奖认定范围,进一步激发了更多技能人才的干事创业热情。
《东莞市在职人才入户实施办法》申办指引
1、哪些人可以申请在职人才入户?
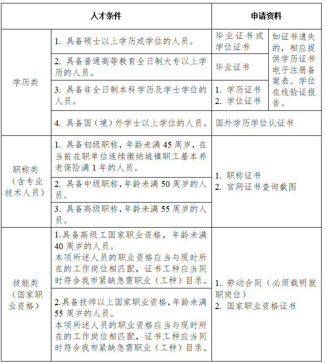
在我市就业或创业、未达到法定退休年龄,依法在用人单位缴纳城镇职工基本养老保险,符合以下学历类、职称类、技能类中任一条件的非东莞户籍人员,可申请将户籍迁入我市:
2、怎样申请在职人才入户资格?
在职人才入户资格受理审核实现全流程网办。按照“数据多跑路、群众少跑腿、指尖办理”原则,实现了线上全流程快捷网办。
申请人只需实名认证登录“广东政务服务网东莞分厅”,选择“在职人才入户资格”事项,点击“在线办理”,按照系统要求如实填写相关信息和上传所需资料提出申请,审核部门5个工作日完成审核,申请人足不出户便可快捷完成办理。
3、咨询电话
政策解读
1、学历类人才申请在职人才入户资格,需要提供什么资料?
学历类人才,需根据不同的学历情况提供相应的申请资料:硕士及以上学历或学位人才应提供毕业证书或学位证书;全日制大专以上学历人才应提供毕业证书;非全日制本科人才应同时提供学历和学位证书。
需注意的是:相关证书如不能在教育部学信网有效查验的,申请人必须先在学信网进行电子认证。
2、申请学历类人才入户,但是毕业证书或学位证书遗失了怎么办?结业或肄业证书可以么?
毕业证书或学位证书遗失的,可以提供教育部学历证书电子注册备案表或中国高等教育学位在线验证报告。结业或肄业的不予受理。
3、留学人才需要提供什么申请资料?
以国(境)外学历或学位申请在职人才入户资格的,应提供教育部留学服务中心出具的《国外学历学位认证书》。
4、以职称或专业技术人员职业资格申请在职人才入户资格,需要提供什么资料?
以职称或专业技术人员职业资格申请的,需要提供两项申请资料:一是提供职称证书或专业技术人员职业资格证书;二是提供证书的官网查询截图。
需要注意的是,证书的官网查询截图需通过以下方式进行查询:
1.职称证书查询途径为:
①全国人力资源和社会保障部政务服务平台
(https://www.12333.gov.cn)“个人服务”“人才人事”专栏
②广东省专业技术人才职称管理系统
(https://ggfw.hrss.gd.gov.cn/gdweb/ggfw/web/pub/ggfwzyjs.do)
③发证部门官方网站(三选一)。
2.专业技术资格证书查询途径为:
①全国人力资源和社会保障部政务服务平台“个人服务”“人才人事”专栏
(https://www.12333.gov.cn/portal/service_catalog)
②中国人事考试网
③发证部门官方网站(三选一)。
此外,以专业技术人员职业资格证书申请的,还需确认该专业技术人员职业资格证书可按国家规定可聘任相应专业技术职务的专业技术人员职业资格,或按广东省规定在职称评审工作中可与省职称相对应。
5、如何确认自己的专业技术人员职业资格是否可按国家规定聘任相应专业技术职务或者与广东省规定的职称对应?
申请人可通过查询国家或广东省相关规定文件进行确认:登录中国人事考试网点击“考试政策”,查阅具体的专业技术人员职业资格的暂行规定,可了解职业资格与职称的对应关系;登录广东省人力资源和社会保障厅网站查找相关内容,如《关于做好2024年度职称评审工作的通知》(每年更新),可了解职业资格与职称的对应关系。此外,也可通过电话咨询相应证书主管部门或者所在单位人事部门。
6、以国家职业资格证书申请在职人才入户资格,需要提供什么申请资料?需要注意什么事项?
以国家职业资格证书申请的,需提供两项申请资料:1.国家职业资格证书(证书须能通过人力资源和社会保障部技能人才评价工作网作出有效查询,无法查验的不予受理);2.劳动合同(必须载明就职岗位)。
以国家职业资格证书申请的,需注意以下两个情况:一是证书职业(工种)符合我市紧缺急需职业(工种)目录,二是证书职业(工种)与现实工作岗位相匹配。
7、以职业技能等级证书申请在职人才入户资格,需要提供什么资料?有什么注意事项?
以职业技能等级证书申请入户的,需提供两项申请资料:1.本市核发的职业技能等级证书(证书须能通过人力资源和社会保障部技能人才评价工作网作出有效查询,无法查验的不予受理);2.劳动合同(必须载明就职岗位)。
需要注意的是:1.职业技能等级证书受理范围仅为东莞市内发证的证书;省直驻莞单位员工在莞工作期间通过省级单位取得的职业技能等级证书,视同我市核发的职业技能等级证书;2.职业技能等级证书职业(工种)须符合我市紧缺急需职业(工种)目录;3.申请人须在取得以上职业技能等级证书后,在当前在职单位从事与职业资格对应的工作且连续缴纳城镇职工基本养老保险满6个月。
8、如何查看本人所持国家职业资格证书或职业技能等级证书是否符合我市紧缺急需职业(工种)目录?
可以登陆东莞市人力资源和社会保障局官网,搜索“东莞市紧缺急需职业(工种)目录”,对照目录确认本人所持证书职业(工种)是否在目录内。
9、以技能获奖条件申请人才入户资格,需要提供什么资料?
在世界技能大赛中获奖或获得“中华技能大奖”“全国技术能手”“南粤技术能手奖”“广东省技术能手”“东莞市技能领军人才”“东莞市技术能手”“东莞市首席技师”“莞邑工匠”称号中任一种奖项的,均可申请在职人才入户资格。
需要提供两项资料:1.获奖证书或荣誉称号证书;2.获得奖项/称号的相关文件。
10、办理在职人才入户,对于社保参保有什么要求?
在职人才入户对象是在我市就业、创业且参保缴费的人员,因此要求申请人在申请时必须在我市依法参加并缴纳城镇职工基本养老保险,暂停参保或者终止参保的不予通过,未缴费的也不符合条件。
个别申请对象,如以初级职称或职业技能等级证书申请的,政策还有参保时限的要求,这部分参保时限均不包含补缴、转移或视同缴费年限部分。
此外,以下两种特殊情况需要申请人补充提供社保参保缴费凭证:一是在省直系统参保的人员无法通过我市社保系统查询社保参保缴费情况的,需补充提供社保参保缴费凭证。二是在我市参保,但社保参保信息经查询显示异常的,应在收到审核部门的补正告知后,在规定时间内补充提供社保参保缴费凭证。
11、提交申请后的审核时间多长?如何查询审核进度?
申请人提交在职人才入户资格申请后,审核部门会在5个工作日内完成审核。如审核过程中,对申请人就业或提交的资料存疑的,园区、镇(街道)人力资源和社会保障部门有权对申请人开展调查,并应当告知申请人,涉及申请人的相关单位应当予以协助配合,调查时间不超过10个工作日。申请人不配合审核部门调查的,园区、镇(街道)人力资源和社会保障部门可对该申请作不予审核通过处理。
审核完成时,将通过审核系统发送短信告知申请人审核结果。如超出审核时间仍未收到短信通知的,请确认是否设置了手机短信拦截;或登陆广东政务服务网核查审核进度,可实名认证登录“广东政务服务网-东莞分厅”,在右上角“个人中心”-“我的办件”进行查询;或拨打工作单位所属镇街人社分局的咨询电话了解具体情况。
12、获得入户资格后,怎么办理入户?
获得入户资格后,申请人自审核通过之日起6个月内,在“i莞家”平台或“粤居码”微信小程序上预约“人才引进”事项,备齐申办材料后向公安部门提出入户申请。
公安部门将按以下顺序登记入户地址:
1. 在本人或直系亲属(指父母、配偶、子女,下同)拥有自有产权的住宅房屋地址登记入户;
2. 本人或直系亲属没有自有产权住宅房屋,工作单位设有集体户的,在工作单位集体户入户;
3. 本人或直系亲属没有自有产权住宅房屋,且工作单位没有设立集体户的,在工作单位所在园区、镇(街道)新型社区集体户入户。工作单位所属园区、镇(街道)以缴纳社保登记地为准。
13、申请人办理在职人才入户资格有什么需要特别注意的事项?
需要特别注意的是,申请人应当对申报信息和申报材料的真实性负责。申请人提供虚假信息、作出虚假承诺、提供变造、伪造或虚假材料的,一经审查发现,自作假行为被作出处理之日起,5年内不接受申请人及随迁人员入户申请。已获得入户资格的,直接取消其资格;已经入户的,按户口管理有关规定,将户口退回原户口迁出地,同时取消申请人及随迁人员按户籍资格获得的本市相关公共服务及待遇。涉嫌违法犯罪的,依法追究相关法律责任。
特别提醒
请广大市民朋友
不要相信自媒体平台发布的
有关入户代办服务的信息
东莞市在职人才入户不收取任何费用
来源:东莞发布综合,东莞日报、东莞新闻


