为推进高中阶段学校考试和招生制度改革,坚持“五育并举”,践行正确育人观,满足不同潜质学生的发展需要,东莞市教育局制定了《东莞市2026年高中阶段学校自主招生工作方案》。下面,一起来看看今年普通高中学校自主招收具备一定学科特长、创新潜质学生(以下简称自主招生)的主要安排吧。
一、招生类别
二、报名办法
(一)报名条件
报名参加普通高中自主招生的考生原则上需符合我市普通高中学校报考条件,应具有学科特长或创新潜质,且为初三应届毕业生。
(二)报名方式
考生4月17日至20日统一登录东莞市中考报名系统(https://dgzk.dgjy.net)进行自主招生报名并上传报名资料,每个考生可报一所普通高中学校的一个项目。具体报名方式另行通知。
(三)考试资格
各招生学校审核报名资料,公示拟通过资格审核考生名单后,公布考生名单,由各招生学校通知考生在指定时间内参加考试(测试)。考生也可登录中考报名系统查询是否获得考试资格。
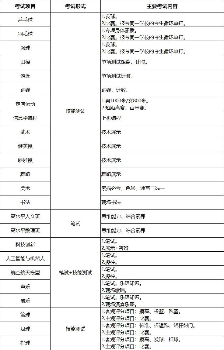
三、各项目考试形式及主要内容
四、录取办法
普通高中学校自主招生录取条件
考生需同时满足以下2个条件方可投档录取:一是初中学业水平考试成绩(含加分)高于(或等于)录取资格线,二是纳入名额分配的优质普通高中只录取综合素质评价结果不低于C等级的考生。
各招生学校可以以市定录取控制线作为录取资格线,也可以在此基础上以20分为一档自行提高录取资格线。
市定普高自主招生录取学业水平考试成绩**控制线
各学校具体招生项目的录取资格线及报名条件由各招生学校确定并发布。
合成成绩计算公式
五、纪律保障
市教育局统筹协调全市高中阶段学校自主招生工作,加强组织领导和纪律监督,在高中阶段学校开展自主招生期间派出巡视员加强督导检查。
如发现自主招生考试中存在违规行为,可向市教育局反映,市教育局将及时受理和反馈。招生监督、投诉、举报电话:0769-23126162;党风廉政问题举报电话:0769-23660823。
六、招生日程
注:中职学校自主招生日程安排另行发布。各工作时间节点根据工作实际进展可能有微调,具体请留意“东莞慧教育”公众号。
七、招生计划
访问网址(https://edu.dg.gov.cn/gkmlpt/content/4/4526/post_4526160.html?sessionid=#182),查阅《东莞市2026年高中阶段学校自主招生工作方案》详细内容。
来源:基信科、东莞慧教育


